2018-05-21 18:03:48
2017年房企库存调查报告
以典型房企为例,分析存货规模、周转效率、去化能力等方面存在的差异以及原因
文/研究员 沈晓玲,冯惠、袁千惠、郭浩轩,杨燕
??2017年,调控政策层层升级,范围已波及到更多的三四线城市,虽然政府颁布了严苛的“限价”政策,在土拍、预售证、销售备案等环节层层设卡,但商品房销售面积、金额仍双创新高,待售面积持续下滑;土地购置面积增速也由负转正,一、二线土拍火爆热潮蔓延至三四线城市,地价“水涨船高”。在此背景下,房企未来发展将如何,是选择继续加大投资扩大市场占有率,还是严把控资金、预留更多的现金以防风险?
??于是,我们对2017年房企存货进行了梳理,以作为衡量房企发展能力的重要指标之一,存货规模的多少、去化速度都密切关系着企业的销售业绩和利润水平。一方面,每家房企的发展战略、产品定位、销售能力等情况各异,以至于每家房企存货情况也会有所差异;而另一方面,面临市场行情的变化,房企在库存增加和去化的把控也会不一样。那么,哪些房企在存货规模和去化把握上相对较为合理,哪些房企又有待提高呢?
??至此,我们挑选了170家已出2017年财务报告的典型房企为研究样本,以5项指标数据——“存货总额、已竣工存货、营业成本、总土地储备建面、新增土地建面”为研究样本,进而计算出“存货规模总量、已竣工存货总量、已竣工存货占比、存货周转次数、总土储货值、新增土储货值”等分析指标,分析房企在存货规模、周转效率、去化能力等方面存在的差异以及原因,并分别指出存货规模较为合理、周转效率较好、去化能力较强的典型企业,同时也给指标相对不如人意的企业一些提醒。
??第一部分
??近三年房企存货总量上升趋势明显
??房企存货一般按房地产开发产品、非开发产品分类,其中房地产开发产品包括已完工开发产品、在建开发产品和拟开发产品,房企的存货规模能够直观反映出目前可提供给企业发展的库存资源有多少。其中,已完工开发产品是指已建成、待出售的物业;在建开发产品是指尚未建成、以出售为目的的物业;拟开发产品是指所入的、已决定将之发展为已完工开发产品的土地。存货是按照成本进行初始计量的,房地产开发产品成本包括土地成本、建安成本和其他成本,符合资本化条件的借款费用,亦计入房地产开发产品成本。
??1、房企近三年存货增规模呈上升趋势
??我们对2015-2017年内170家房企存货进行了梳理分析,发现大部分房企2017年库存规模较上一年有所上涨且增速加快,其中存货总量TOP20房企在整体存货比重达62%,较2016年上升4个百分点,行业“强者恒强”现象越加凸显。
??1.1、2015-2017年房企存货规模持续上升
??总的来说,房企存货规模持续提升,60家重点房企整体规模同比上升了34%。截至2017年底,170家房企存货总规模达87279亿元,同比去年增长了31%,较去年增幅上升了14个百分点,其中60家典型房企整体存货规模更是较2016年上升了40%。从各企业存货规模来看,共23家房企存货超1000亿元,恒大、万科、绿地三家房企以超5000亿元存货规模位列前三,同比上一年上升了28%。
??从2015-2017年存货规模增速来看,2017年170房企整体存货增速加快,同比增幅较2016年上升了14个百分点,主要是因为2017年以来,房地产开发企业对于市场的投入和自身资源的扩充均有所上调。根据统计局数据, 2017年,全国房地产开发投资109799亿元,比上年名义增长7.0%;而其中房地产开发企业土地购置面积达25508万平方米,同比增长15.8%,增幅由负转正。

??1.2、恒大9536亿元存货规模遥遥领先(略)
??2、多元化拿地为房企规模增长增添助力
??2017年房企存货规模持续增长,且自2016年以来,企业拿地规模也不断增长,尤其是规模房企。企业为了占据更多的市场,通过多元化拿地方式新增大量土地资源,除了独立招拍挂以外,还有三种比较有效的方式去增加或控制土储资源。
??其一,房企通过收并购、合作等低成本拿地方式获取大规模新的土储资源;
??其二,部分房企通过输出自身运营优势,选择代建等发展模式控制更多的市场资源,帮助企业销售增长;
??其三,由于招拍挂市场拿地成本相对较高,目前越来越多的房企通过旧改方式扩大土储规模,但由于确权问题,还不能及时反映在财务报表上,企业实际发展优势会比报表中显示的更大。
??首先,从企业2017年存货总量增长较快的房企来看,融信、融创等房企增幅较大,这些企业普遍依靠收并购、合作等方式大规模扩充土储资源。
??融信集团是2017年存货规模增长最快的房企,首次突破千亿存货门槛,由2016年的392亿元飙升至1004亿元,同比增长156%。融信存货规模的快速增长,主要得益于合作开发、收并购等方式。2017年,融信集团加大了收购力度,共实现对海亮公司、荥阳忆江南、太原杏花岭等6次收购,新增建面达819万平。此外,融信还积极采用合作的方式拿地,除去收购项目外的地块中,合作开发的项目数达72%,通过轻资产合作的发展策略,融信大大的提高了企业的市场占有率。
??融创中国的存货规模增长也相当强劲,已经连续两年实现规模翻番增长,在2017年的土地收并购市场上也十分活跃。2017年,融创新增土地中收并购占比接近一半,其中2017年7月,融创以438.44亿元的价格收购万达集团13个文旅项目的91%股权,其中可销售面积约4900万平,持有面积约900万平,将为融创有力补充优质的土地储备,助力公司的长远发展。

??其次,通过代建的方式来扩展资源,即使土地储备数据显示增幅有限,但实际从操盘的销售规模来看,依然表现抢眼。从房企截止2017年底的存货总量及总土地储备货值来看,朗诗和滨江的存货总量均出现负增长且总土储货值相对较少的问题,但其实两家房企销售业绩增长的一个重要组成部分——代建并未包含在总土储资源中。如果加上这一部分资源,朗诗和滨江将分别有1323亿、2200亿的可售货值,依然能够有效维持企业3-5年的去化。

??最后,从土地市场上房企表现来看,越来越多的房企通过旧改的方式增加大规模土储资源。简单梳理了17年下半年以来房企参与旧改的信息,我们发现万科、华侨城、招商、佳兆业等多家房企均有涉及旧改相关的业务。而根据最新年报数据显示,恒大2017年城市旧改项目规划建筑面积达5394万平,佳兆业也拥有占地面积约2400万平方米的旧改项目储备,若是加上这部分资源,企业实际存货总量远大于年报披露数据。

??3、房企现存总土储资源可维持房企近5年去化(略)
??第二部分
??平均存货周转率下调
??2017年170家典型房企的存货总额为87279亿元,同比增长31%;存货周转次数为0.35次,较2016年末的0.39次下降了0.04次。其中, 60家重点监测房企的存货总额为74086亿元,同比增长34%;存货周转次数为0.37次,较2016年末的0.4次下降了0.03次,整体来看,今年存货增速较快而存货周转率普遍下降。

??1、房企存货周转普遍变差(略)
??2、房企提出高周转目标保持竞争力(略)
??第三部分
??去库存压力得到改善
??1、已竣工存货占比较上年有所降低(略)
??2、两类房企面临去化压力(略)
??总结
??竞争激烈促使房企补货规模仍将保持高位
??总体来说,房企2017年存货总量上涨,已竣工存货占比下降,企业去化压力有所改善,但在持续增加土地以及“四限”政策强压下,房企整体周转效率下调。即便如此,行业集中度持续上升,企业间竞争依然激烈,为保证目前自身的行业地位,房企在销售规模的提升上将不会松懈,故如何提升土地资源规模,同时保持高效的运营效率,依然是当前房企面临的课题,我们预计接下来房企表现会有以下几种表现:
??1、房企的拿地总量仍将保持较高水平
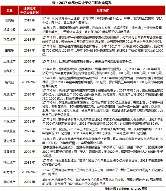
??一方面,百强房企销售规模持续扩张,市场占有率不断提升,对新增土地储备需求量还有较大的增长空间;另一方面,在行业集中度不断攀升的压力之下,规模已成为重要竞争力,根据CRIC统计,目前大致有超过六十多家的房企提出了近一两年内实现千亿的计划,房企对市场份额的争夺即将进入白热化阶段,这也将对明年的土地成交量形成助推。

??2、房企间合作更加开放且多元化(略)
??3、拿地猛存货多的房企销售上升空间大(略)